金标尺教师APP
考教师 金标尺
请使用微信扫描二维码,登录金标尺教师
成功弹窗点击
失败弹窗点击
警告弹窗点击
提示弹窗点击
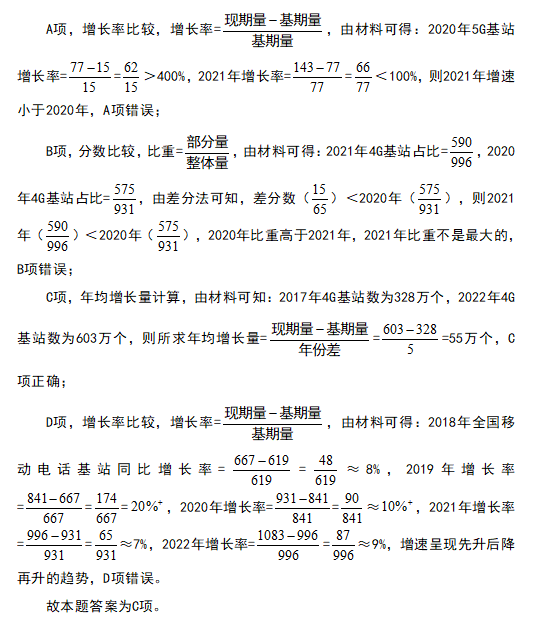
A
2020~2022年,5G基站同比增速逐年上升
B
2017~2022年,4G基站占移动电话基站总数比重最高的年份是2021年
C
2017~2022年,4G基站年均增加55万个
D
2018~2022年,移动电话基站同比增速呈先升后降的趋势
正确答案 :C
解析
相关试题
早起的人们真多,他们都是起来做运动的。有人穿着简便的运动装,有人穿着普通的家居服。男人们轻轻便便,女人们不施脂粉,大家都一律是本来面目,没有考究的发型、名牌的化妆品和昂贵的珠宝:没有人希望自己在穿戴打扮上与众不同,人间忽然显出了可喜的朴实与诚恳。亿万富翁和工薪阶层一样的是一袭便装,不带任何“零件”,大家同样地勇于生活,健康进取。说明了大家对人生目标的正确—不再觉得金钱、外表与物质享用是最重要的了,________________。填入画横线部分最恰当的一项是( )。
2019年,全国4G基站数量同比增长( )。
李某,男48岁,双下肢浮肿近半年,就诊肾内科,检查发现低蛋白血症(血白蛋白25g/L),大量蛋白尿(24小时尿蛋白定量5.6g),诊断为“肾病综合征”,医生建议患者进行肾脏穿刺检查,进一步明确肾脏疾病的病理类型。此时医生首先应向患者及家属交待的是( )。
在一次生物课上,一向调皮的学生球球指出老师讲错了青蛙的生活习性,这时,老师最好的处理方法是( )。
吴某带着两岁的儿子来医院就诊,医生初步诊断疑似癫病,开了24小时动态脑电图监测的单子,吴某缴费时认为费用过高,于是去跟医生理论,“你们医院是黑店吗?好家伙,人家做个脑电图几十块钱,到我这儿一个脑电图六七百。”作为医生,你如何回应更为妥当?( )
一次,夏老师正讲着课,坐在教室后排的微微和小波突然争吵起来,严重扰乱正常课堂秩序,此时,夏老师的以下做法最恰当的是( )。
“智能手表”诞生以来,在这个流行“颠覆”理念的时代,它被很多人寄予颠覆传统手表开启智能可穿戴设备未来的厚望。宏伟蓝图绘就,只等智能大潮来袭,无数创业者狂热追随,大量厂商忙着布局卡位,智能手表成了科技领域中的“宠儿”,VC们争相追逐的对象……问题是,智能手表真的能撑起智能可穿戴设备的未来吗?接下来作者会介绍的内容( )。
城市有它的性格,一半外化在它的形态上,一半_____在它地域的气质里。这后一半好像不容易看见,它深刻地存在于此地人的共性中。城市的个性是当地人一代代无意中塑造出来的,可城市的性格一旦形成,就会反过来_____这个城市的每一个人。依次填入画横线部分最恰当的一项是( )。
下列著作中反映柏拉图的教育思想的是( )。
下列关于世界各地旅游资源描述错误的是( )。
小李是某医院的医生,在诊疗过程中,为了谋取私利,擅自做主为患者开了半年口服药,价格十分昂贵,遭到患者投诉,如果你是医务处主任,正确的做法是( )。
侗族源于古“百越”族系,由秦汉时期西瓯中的一支发展而来。侗族人擅长木石建筑,以榫头穿合的鼓楼和石墩木构的风雨桥最为闻名。侗族人大都穿自织、自染的侗布,一般喜戴银饰。男子穿右衽无领短衣,着管裤,围大头帕。妇女装束则各地有异,衣镶托肩、束腰带、裹绑腿、大襟衣、挽头髻等等,装扮不同。族人信仰多神,崇拜自然物,古树、巨石、水井、桥梁均为崇拜对象。每个村寨都有“萨岁庙”,供奉女神“萨岁”。侗族节日因地而异,部分地区会在10~11月间择日过侗年,或由各族姓自定。4月8日或6月6日为祭牛节,过节时让牛休息。吃新节多在7月,以新米和鱼祭祖,预祝丰收。根据这段文字,下列说法正确的是( )。